中国第一枚2元面值纪念币来了!
我国普通纪念币和金银币界第一枚2元面值!
1公斤金币

▲圆形精制币
3克金币


等了你好久好久。
你还不来,
都在纪念币交流群,
各银行预约纪念币通道,
纪念币发行信息先知道,

2公斤银币

▲圆形精制币
15克银币

▲长方形精制币
面额5元
直径32毫米×20毫米
发行量30万枚
正面图案:为中华人民共和国国徽,并刊国名、年号。
背面图案:太和殿建筑造型,辅以祥云及台基等组合设计。

▲长方形精制币
面额5元
直径32毫米×20毫米
发行量30万枚
正面图案:为中华人民共和国国徽,并刊国名、年号。
背面图案:为中和殿建筑造型,辅以祥云及台基等组合设计。

▲长方形精制币
面额5元
直径32毫米×20毫米
发行量30万枚
正面图案:为中华人民共和国国徽,并刊国名、年号。
背面图案:为保和殿建筑造型,辅以祥云及台基等组合设计。
5克银币

▲圆形精制币
▼▼▼
公告原文:
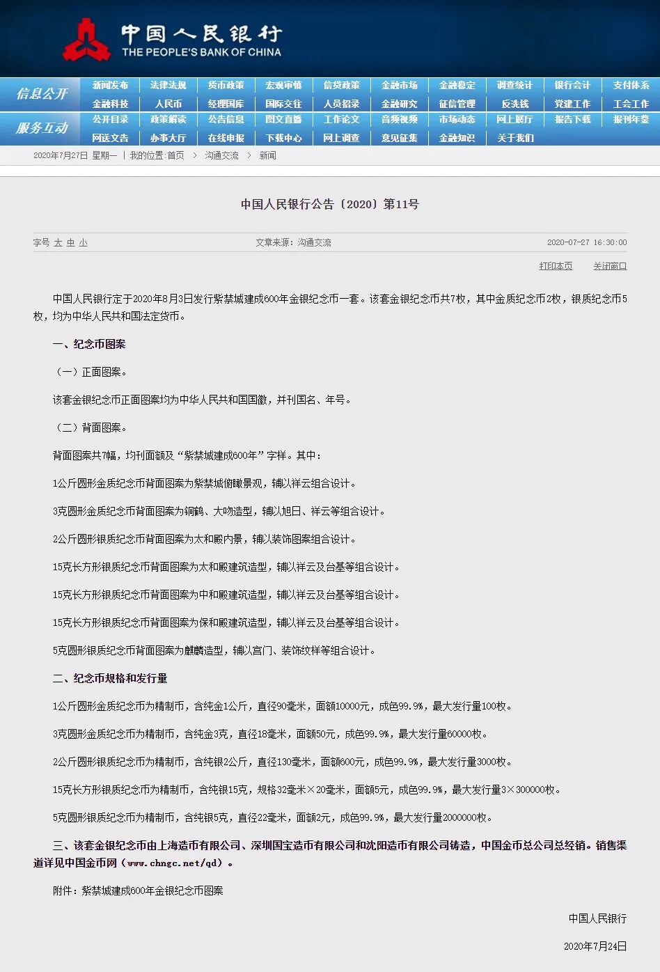
中国人民银行公告〔2020〕第 11号

故宫600周年纪念币预约
1、预约抽签购买;
2、特许经销商处购买;
3、银行渠道购买。







1040