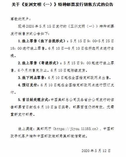
昨天提到亚洲文明5月15日发,只有4天了却没有任何发行信息。今天总算是有了重磅消息,5月15日发,6月10日才兑付!

而接下来发行的红楼梦、玫瑰却是按时发行。所以恐怕这套邮票原因与剪纸2、吴冠中那样,不是因为疫情原因管控,而是另有原因。

但是这波操作实在是666了。
剪纸2、吴冠中开了个极坏的头,发行首日可以不供货,那么邮票设计不出来,印不出来可以口头宣布一个日期,网上卖卖,然后过个一两个月再给你兑付,首日封还可以继续用。
发行日期的权威性就这么丧失。

剪纸2、吴冠中首日无票,所有人都得在网厅抢个五套十套邮票,陆陆续续寄出,互相争抢最早日。直接推迟邮票发行日期是最好的办法。兑付日会造成各种奇葩现象。恐怕以后还会时不时出现。
对于地方集邮公司而言,提前发售邮票是大忌讳,是要付纪律责任的,重则开除。网厅已经卖出一部分,那么地方集邮公司的邮票却要到一两个月才能兑付,地方集邮公司的守贞变得毫无意义。
中国邮政定于2020年5月20日发行《玫瑰》特种邮票1套4枚,详情如下:
志号:2020-10
图 序 图 名 面 值
(4-1)T 玫瑰 1.20元
(4-2)T 单瓣粉玫瑰 1.20元
(4-3)T 重瓣白玫瑰 1.50元
(4-4)T 重瓣紫玫瑰 1.50元
邮票规格:36×36毫米
齿孔度数:13.5×13度
整张枚数:版式一 16枚
版式二 8枚(2套)
整张规格:版式一 180×200毫米
版式二 130×200毫米
版 别:胶印(采用局部全息烫印、压凸工艺)
防伪方式:防伪纸张
防伪油墨
异形齿孔
荧光喷码
设 计 者:宋鉴
责任编辑:温文雅
印 制 厂:河南省邮电印刷厂
计划发行数量:套票890万套,版式二105万版。

玫瑰

中国邮政定于2020年5月17日发行《中国古典文学名著——〈红楼梦〉(四)》特种邮票1套4枚,小型张1枚。详情如下:
志号:2020-9
图 序 图 名 面 值
(4-1)T 鸳鸯抗婚 1.20元
(4-2)T 宝琴立雪 1.20元
(4-3)T 三姐还剑 1.20元
(4-4)T 惑谗抄园 1.50元
小型张 湘云眠芍 6元
邮票规格:40×54毫米
齿孔度数:13度
整张枚数:版式一 16枚 版式二 8枚(2套)
整张规格:版式一 190×246毫米 版式二 216×144毫米
小型张邮票规格:48×66毫米
小型张外形规格:138×93毫米
小型张齿孔度数:13.5×13度
版 别:影写
防伪方式:防伪纸张 防伪油墨 异形齿孔 荧光喷码
设 计 者:萧玉田
版式二边饰设计者:夏竞秋
版式二边饰原画作者:萧玉田
责任编辑:王静、干止戈
印 制 厂:北京邮票厂
计划发行数量:套票970万套 版式二110万版 小型张660万枚
出售办法:自发行之日起,在全国指定邮政网点、集邮网厅(https://jiyou.11185.cn)、中国邮政手机客户端和中国邮政微邮局集邮微信商城出售,出售期限6个月。
另制作四方连邮票折:成品规格114×164毫米,面值20.40元。四方连邮票折设计者:夏竞秋。四方连邮票折原画作者:萧玉田。计划发行数量:15万本。
另:经研究决定,调整《交通可持续发展》特种邮票发行日期,具体日期另行通告。







794