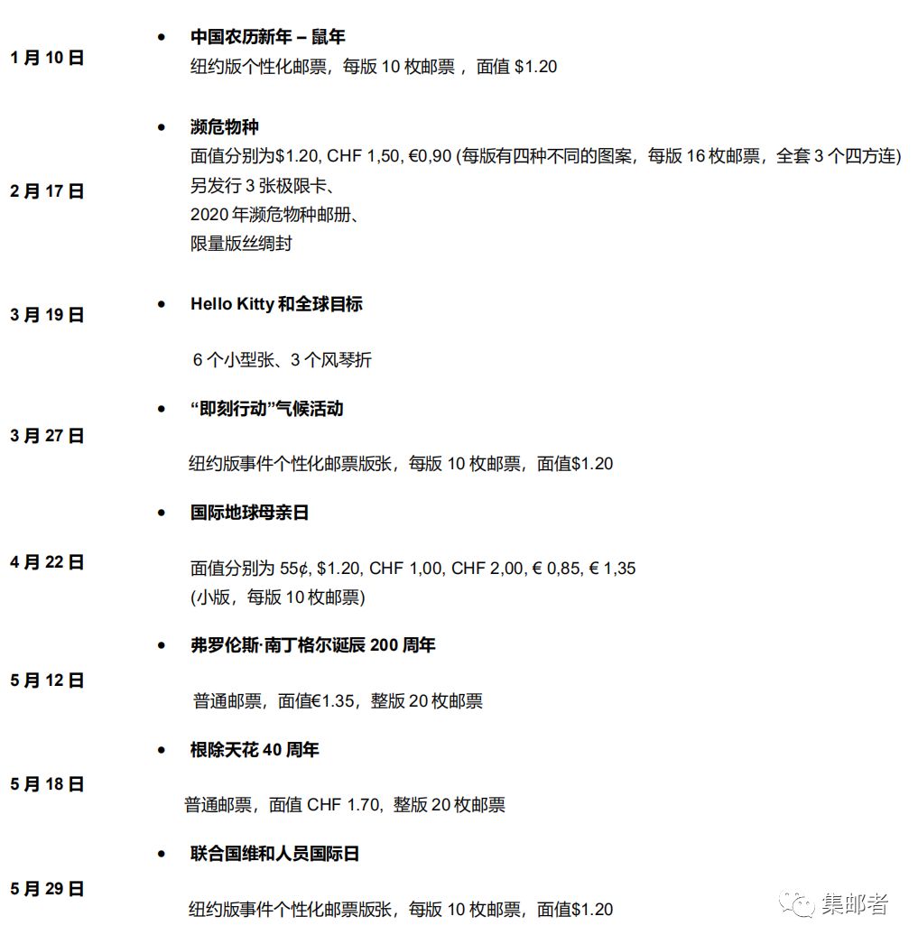
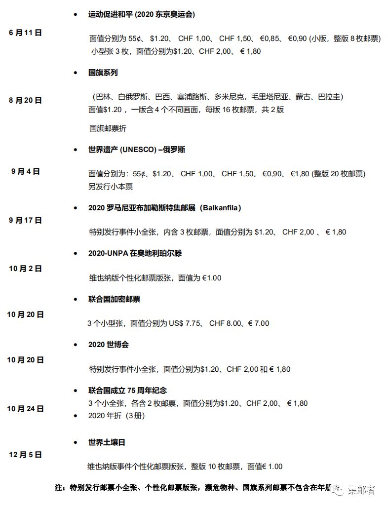
联合国邮政正式调整2020年新邮发行计划 日期:2020-03-13 来源:集邮者 集邮者讯(JYZhe.com),日前联合国邮政调整了2020年新邮发行计划,其中今年将发行2枚事件小全张,及国旗系列邮票,最新更改后的发行计划如下: 对于已在集邮者平台预定的邮友,请以最新发行计划为准哦。如需预定2020年新邮,可进入集邮者旗舰店预定哦。
370