237

2022第193号 关于《环境日套票》新收藏品挂牌交易的公告


尊敬的交易商:
经中国国际文化产权交易所有限公司(以下称本所)交易商及合作平台共同申请,《环境日套票》收藏品已入库至本所指定的第三方仓储公司,现准予在本所白盘正式挂牌交易,具体事项公告如下:
 
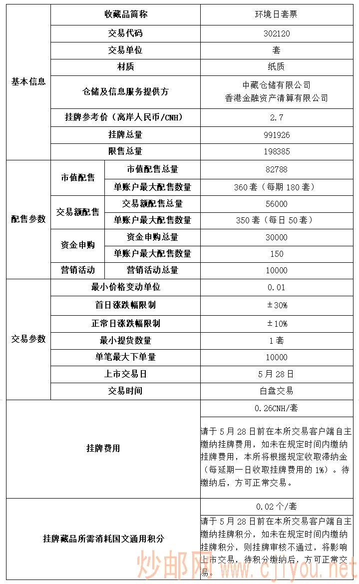
一、上市收藏品信息表

 
二、市值配售

图片

注:市值配售说明
1、市值配售考核方法:
交易商市值占比配售数量=(单个交易商有效持仓市值/所有交易商有效持仓市值之和)×市值配售总数(第一期:41394套,第二期:41394套),不足1舍去;(注:超出单账户最大中签数部分的市值不计入总市值)
2、单个交易商有效持仓市值为:交易商在考核期白盘藏品(不含标记“*”藏品)和晚盘精选板块藏品日均持仓市值与考核期最后一日收盘后持仓市值的较小值;
3、本次市值仅计算考核期内本所白盘藏品(不含标记“*”藏品)和晚盘精选板块藏品持仓;
4、本次市值配售,获得奖励的交易商需缴纳所得奖励藏品数量*0.25个《国文通用积分》(注:最少缴纳1个积分),如账户《国文通用积分》数量不足,则待账户积分充足并成功缴纳后,方可正常交易。
 
三、交易额配售

图片

注:交易额配售说明
1、交易额配售考核方法:
交易商当日交易额配售数量=(单个用户当日交易额/当日总交易额)×每日交易额配售总数,不足1舍去;
交易商交易额配售总数量=交易商每日交易额配售数量之和。
参与计算的单个用户的交易额为交易商在考核期每日产生的交易额,参与计算总交易额为所有交易商在考核期每日产生的交易额;(注:①战略投资人账户除外;②每笔成交双方为同一账号的交易额不参与本次活动计算。)
2、本次交易额配售仅计算考核期内本所白盘藏品(不含标记“*”藏品)交易额(不含航天钞(提货)交易额);
3、参与交易额配售的交易商,其考核期内白盘藏品(不含标记“*”藏品)或晚盘精选板块藏品当日持仓市值需大于5000CNH。
四、资金申购

图片

注、资金申购说明
1、 中签分配方法:
步骤1:按申购资金比例配中签号数,系统设置申购总数的100%,此部分按参与申购某一品种交易商的实际申购资金比例分配。规则为按交易商申购资金占总申购资金的比例分配,不足1签的舍去,超过单帐号最大中签数部分舍去;
步骤2:如存在步骤1抽完仍有剩余未分配签的情况(因为不足1的都舍去),随机分给剩余未中签号。
2、 本次申购对中签者以及收藏品提供者按实际中签数收取0.3%的发行手续费;
3、 每个交易帐号每个收藏品只能申购一次,在申购时间内可撤销并重新申购;
4、 中签公布日,本所将公布申购中签的基本情况;
5、 参与资金申购的交易商,其申购期内白盘藏品(不含标记“*”藏品)或晚盘精选板块藏品持仓市值需大于5000CNH。 
五、营销活动

图片

注:新品首发申购,摇号中签活动说明
1、参与方式:交易商可于5月28日9:00—21:00期间登录客户端进行申购,参与摇号抽签,操作方式如下:
方式一:登录电脑客户端→进入客户平台→投资类系统→发行藏品→点击“申购”按钮→输入“1”进行申购。
方式二:登录手机APP→申购配售→申购→输入“1”进行申购。
2、参与资格:参与“新品首发申购,摇号中签活动”的交易商,需具备以下条件:①需有银行卡充值入金记录;②5月28日收盘后白盘藏品(不含标记“*”藏品)或晚盘精选板块藏品持仓市值需大于5000CNH;
3、摇号方式:采用系统随机摇号抽签的方式,抽取500名交易商,每人配售环境日套票》20套;
4、每个交易帐号只能进行一次申购操作(可撤销重新申购);
5、本所将对参与“新品首发申购,摇号中签活动”的交易商进行随机抽查,如发现疑似作弊行为,一律取消活动资格。
 
六、增发配售确认操作
获得配售资格的交易商请在配售确认日9:00-21:00登录客户端操作确认。
电脑客户端操作确认方式:登录电脑客户端→进入客户平台→投资类系统→待确认增发→对“配售藏品、数量”进行确认操作。
手机APP操作确认方式:登录手机APP→增发配售→待确认增发→点击下拉箭头→对“配售藏品、数量”进行确认操作。
注:操作确认时,需在“增发配售确认期”内,留足配售货款,方可成功操作。交易商如未操作增发配售确认或因配售货款不足而确认失败,则视为放弃参与本次活动资格。
七、配售到账
本所将于配售到账日收盘后办理配售货款划拨及藏品配售到账(配售所得藏品次日可正常交易),本次配售手续费按配售挂牌市值的0.3%收取。
 
本所保留对此次公告的解释权。
注:参与本次配售活动为各交易商的自发投资行为,投资有风险,请谨慎投资。
特此公告!
            
中国国际文化产权交易所
2022年5月26日