面对违规的态度,为何还有人支持?大多数收藏爱好者,早已是成年人,都应该有分辨是非的能力吧?
如今网络时代的当下,在自媒体的发展下,现在很多实寄封违规的行为得以曝光。网上频频出现的各类违规封,都有一个相同的点:可以说大多都是当事人自己拍照发图晒到网上,而不是极个别邮友说自己玩玩而已,有些人利用自己的人脉关系而制作违规封片,早已不是单纯的自己收藏行为,不知道是否在显示自己的创意、人脉呢?
而违规封是否违规,犯法,基本常识相信大多数人都有,而部分人或因利益等角度出发,认为曝光违规封不合理,这种价值观你能认同吗?
无规矩不成方圆,任何打破法规的创意,都应该抵制。对于实寄封的意义来讲,打击违规,或许才让这个收藏爱好更持久。
1 前几年出现的违法的人民币实寄封案。
70钞实寄封事件:2018年12月28日,有人制作的贴有70周年钞的封片,报道之后,上海警方去此邮局查案和此当事人,某当事人给我们留言,说报道这事是浪费警力,因为这个钞是复制的,非真钞。
但是有点法律常识的人都懂,而信封中贴人民币(纪念钞)无论真与假,这枚封都是违法的行为,否则也不会惊动警方。

当然无论使用人民币或纪念钞的实寄封,早已非个例,网上能看到的违规人民币实寄封已看到很多,如果仅自己收藏玩玩不说啥,做出来晒网上,这种就是无视法规法律的行为。


2 邮票未发行提前实寄案。
原本2017年6月24日发行《诗画扬州》PP普资片,6月22日提前被寄出。

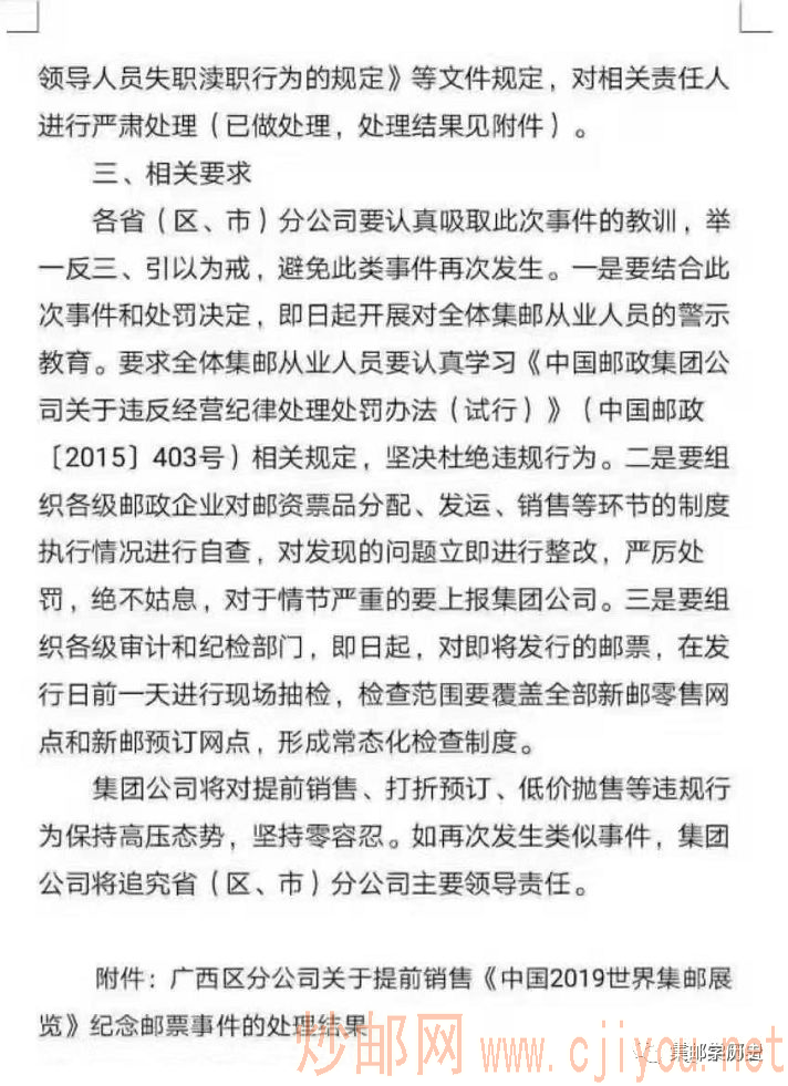
邮票未发行提前实寄的案例太多,其中有一些我们已有违规事件,因种种原因不方便发布,而中国邮政集团对于世界邮展的违规提前实寄做出的相关通报还是让邮友大快人心。
关于新邮《2019年世界邮展》提前销售、提前寄递、网上晒出的情况,对世界邮展时受到了很大的影响,国家邮政局表示将严肃处理。


违规提前害人害已,守规矩讲诚信应是集邮的底线!必须及时制止这一风气!在这次通报后,还会有此类的严重违规吗?让我们拭目以待吧...

3 人为制作“对剖封”成娱乐玩品。
如果记的没错中国香港邮政于2017年12月份正式取消存局候领落地戳,之前很多人玩的欠资回退等信函早已成为玩物。还记得那几枚对剖封,后来产生的影响吗?

4 免费的盲人读物平邮信函,硬是贴上猴票,是否合适?
像盲人读物,贴的杠杠猴票,把邮政对于盲人的免费福利,玩成了娱乐信函,而这些人会认为这无碍,玩玩而已!

很多违规封的出现,让很多邮友非常生气,愿意花时间和力气去投诉,因为他们热爱集邮,这些不尊重集邮爱好的行为实在无法让人接受。
感谢一些与违规做斗争的集邮者们,虽然我们仅能维护好自己爱好的集邮世界中的秩序,但无论集邮未来会发展成任何样子,都不会后悔自己曾对集邮的人生态度。你对于这些已走向娱乐化的违规封,抵制还是不抵制呢?







258